您现在所在的位置 : 首页 > 政务公开 > 履职依据 > 市政府规范性文件
分享到:
索引号: 4311210015/2023-36790 发文日期: 2023-11-10 发布机构: 祁阳市人民政府
公开方式: 主动公开 公开范围: 面向社会 主题词: 集体土地及集体土地上房屋征收补偿安置实施细则
统一登记号: QYDR—2023—00007 信息时效性: 有效 文号 : 祁政发〔2023〕8号
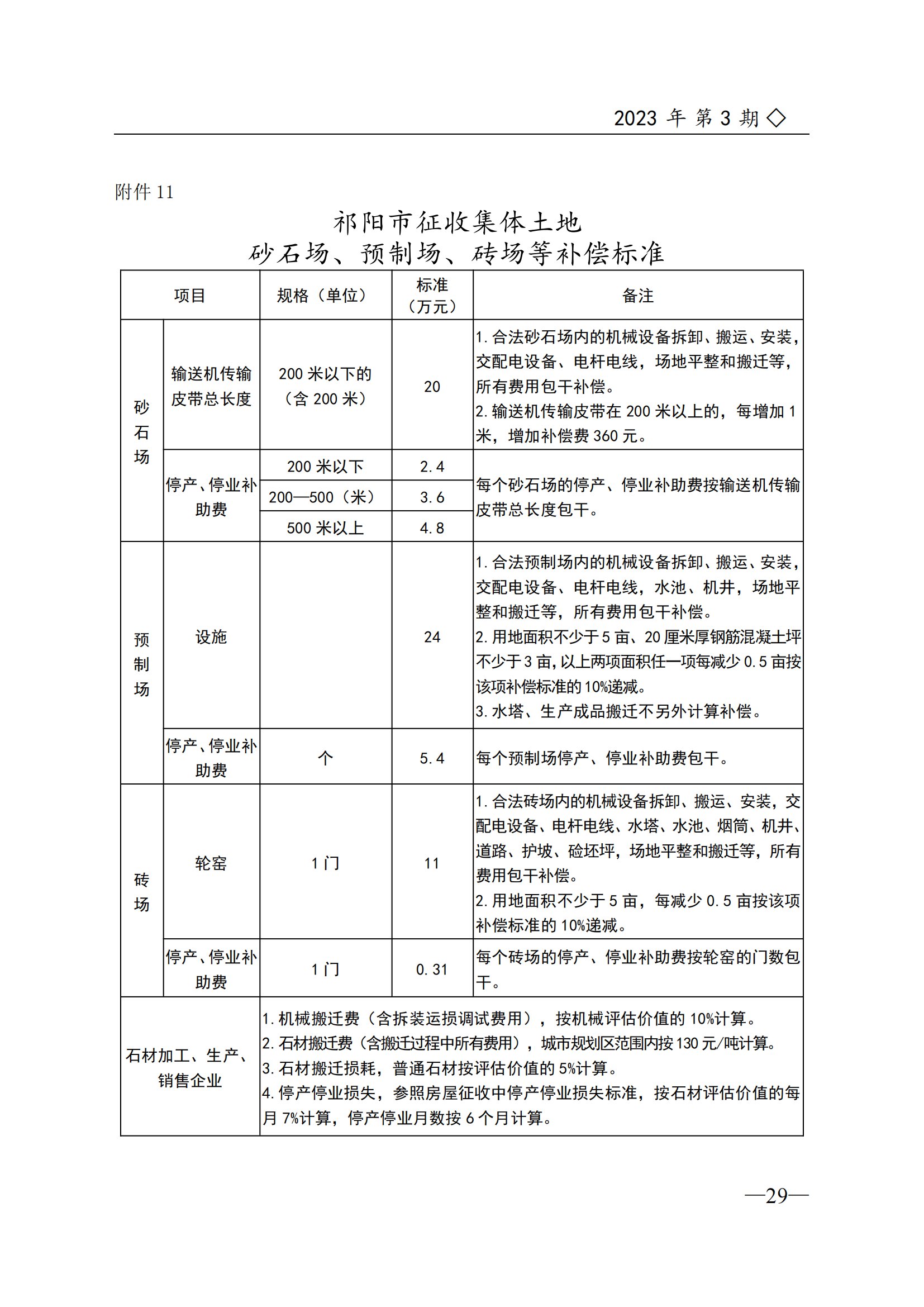
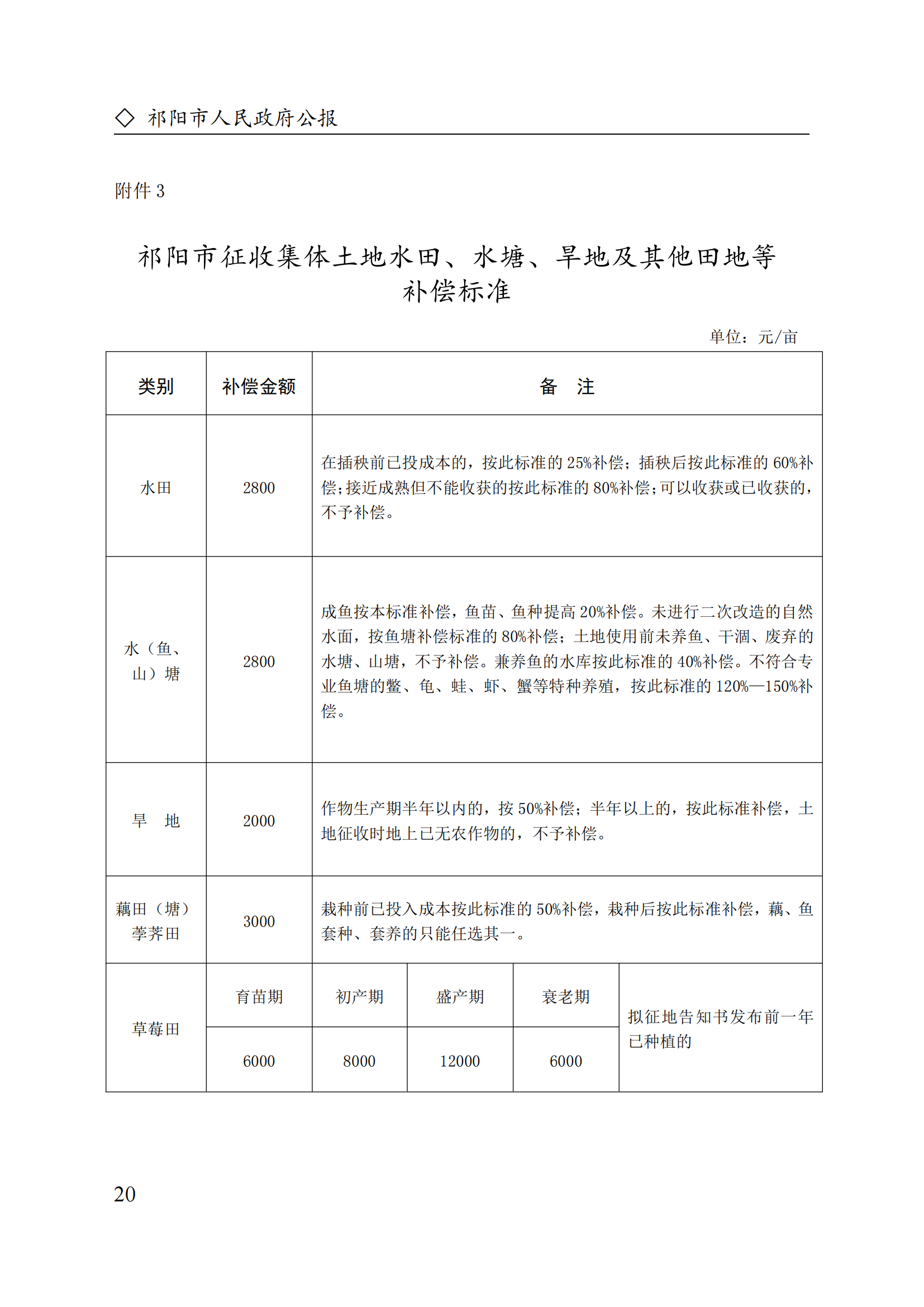
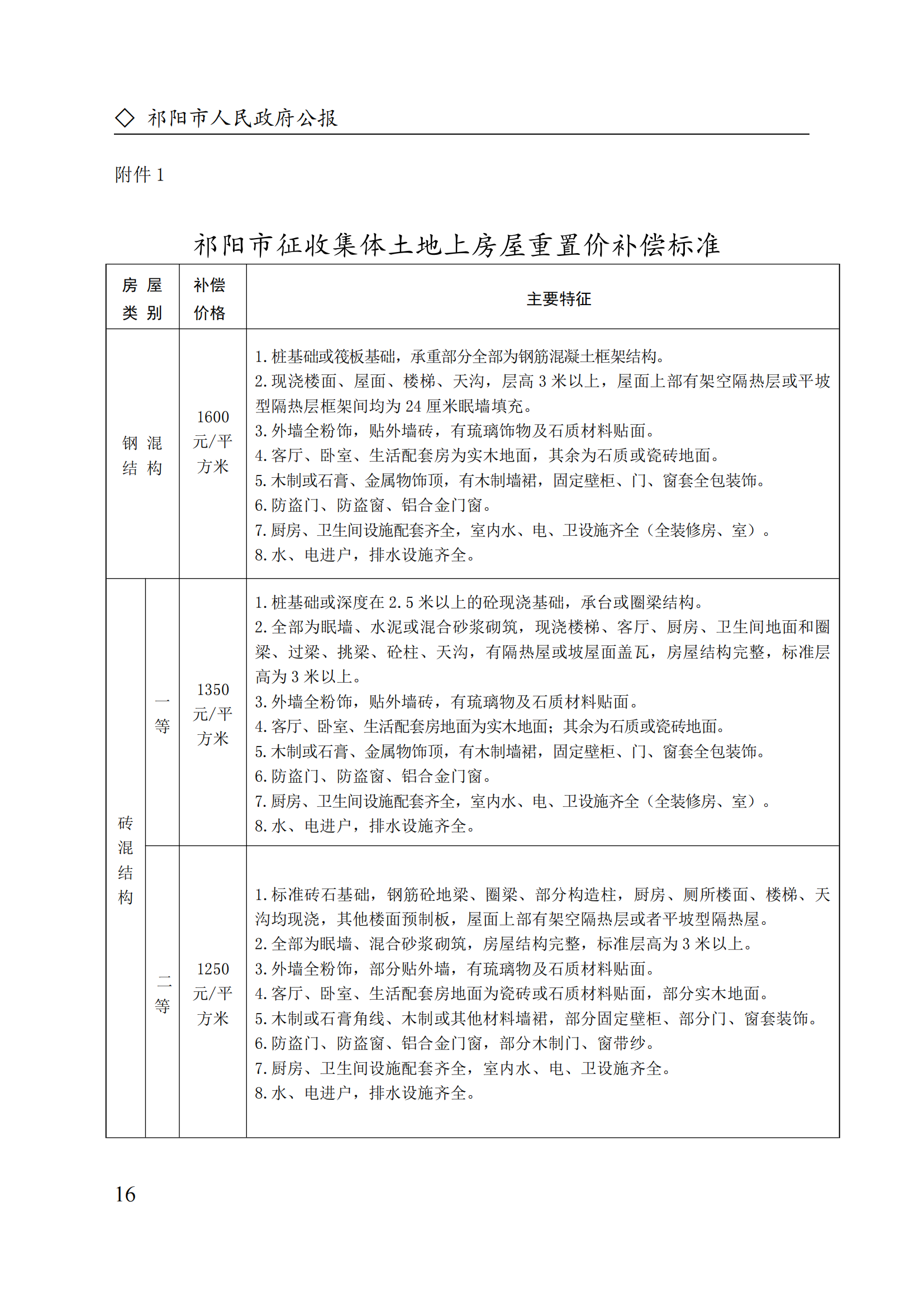
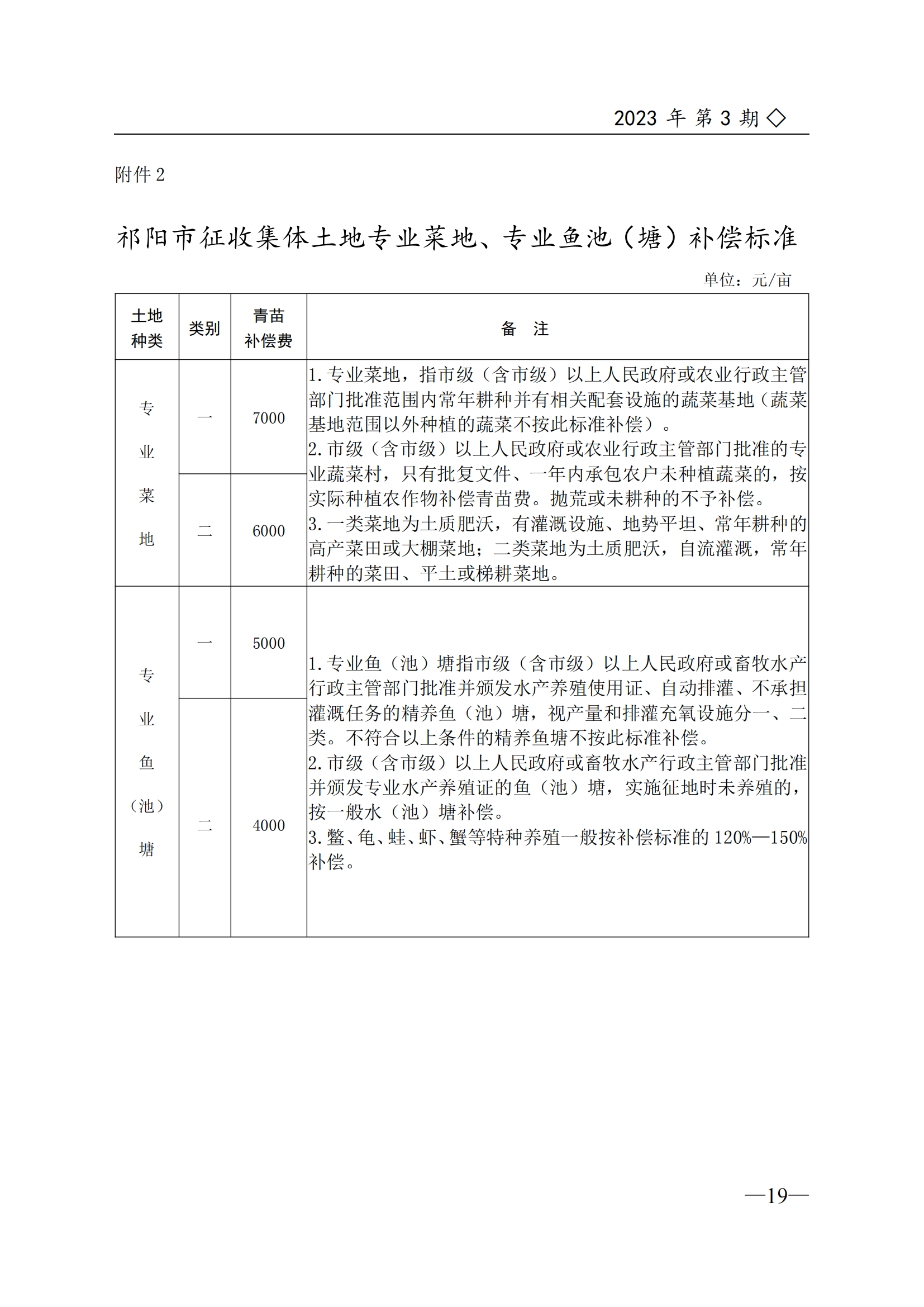
祁阳市人民政府关于印发《祁阳市集体土地及集体土地上房屋征收补偿安置实施细则》的通知
  • 2023-11-10 10:09
  • 来源: 祁阳市人民政府
  • 作者:
  • 【字体:   
扫一扫在手机打开当前页

主办:祁阳市人民政府办公室  承办:祁阳市数据局(营商环境建设局)
E-mail:qy189@126.com  联系电话:0746-3212875
版权所有:祁阳政府网   备案号:湘ICP备05013890号
湘公网安备:43112102000120  网站标识码:4311210015号

  • 监督一点通
  • 三湘e监督
  • 湖南省政府网