您现在所在的位置 : 首页 > 政务公开 > 履职依据 > 其他文件
分享到:
索引号: 4311210015/2026-47196 发文日期: 2026-02-28 发布机构: 祁阳市数据局
公开方式: 主动公开 公开范围: 面向社会 主题词: 春季全市教育收费管理
统一登记号: QYDR-2026-02001 信息时效性: 有效 文号 : 祁发改价〔2026〕1号
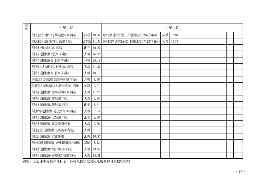
关于进一步加强2026年春季全市教育收费管理的通知
  • 2026-02-28 16:42
  • 来源: 祁阳市发展和改革局
  • 作者:
  • 【字体:   













扫一扫在手机打开当前页

主办:祁阳市人民政府办公室  承办:祁阳市数据局(营商环境建设局)
E-mail:qy189@126.com  联系电话:0746-3212875
版权所有:祁阳政府网   备案号:湘ICP备05013890号
湘公网安备:43112102000120  网站标识码:4311210015号

  • 监督一点通
  • 三湘e监督
  • 湖南省政府网