您现在所在的位置 : 首页 > 政务公开 > 规划计划
分享到:
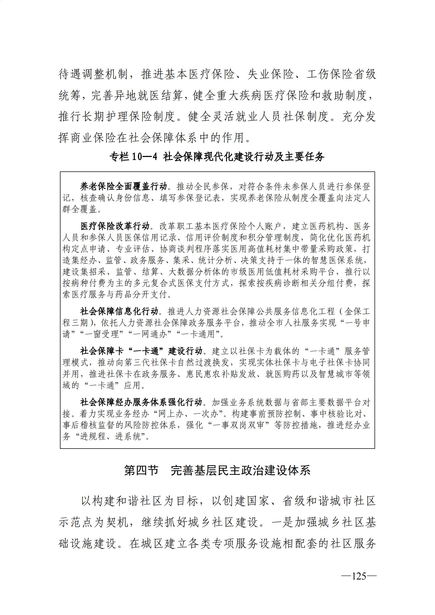
祁阳市人民政府关于印发《祁阳市国民经济和社会发展第十四个五年规划和二○三五年远景目标纲要》的通知

  • 2021-12-30 10:07
  • 来源: 祁阳市人民政府
  • 作者:
  • 【字体:   
扫一扫在手机打开当前页

主办:祁阳市人民政府办公室  承办:祁阳市数据局(行政审批服务局)
E-mail:qy3219980@163.com  联系电话:0746-3212875
版权所有:祁阳政府网   备案号:湘ICP备05013890号
湘公网安备:43112102000120  网站标识码:4311210015号

  • 监督一点通
  • 三湘e监督
  • 湖南省政府网