适老版
网站首页
魅力潇湘
信息公开
办事服务
政民互动
搜索
中国政府网
|
湖南省人民政府
|
永州市人民政府
无障碍浏览
| 适老版
繁
网站首页
信息公开
办事服务
政民互动
魅力潇湘
X
您现在所在的位置 :
首页
>
政务公开
>
政府信息公开年度报告
分享到:
政府信息公开年度报告
索引号:
4311030021/2026-00761
分类:
发文机关:
冷水滩区交通局
发文日期:
2026-01-16
名称:
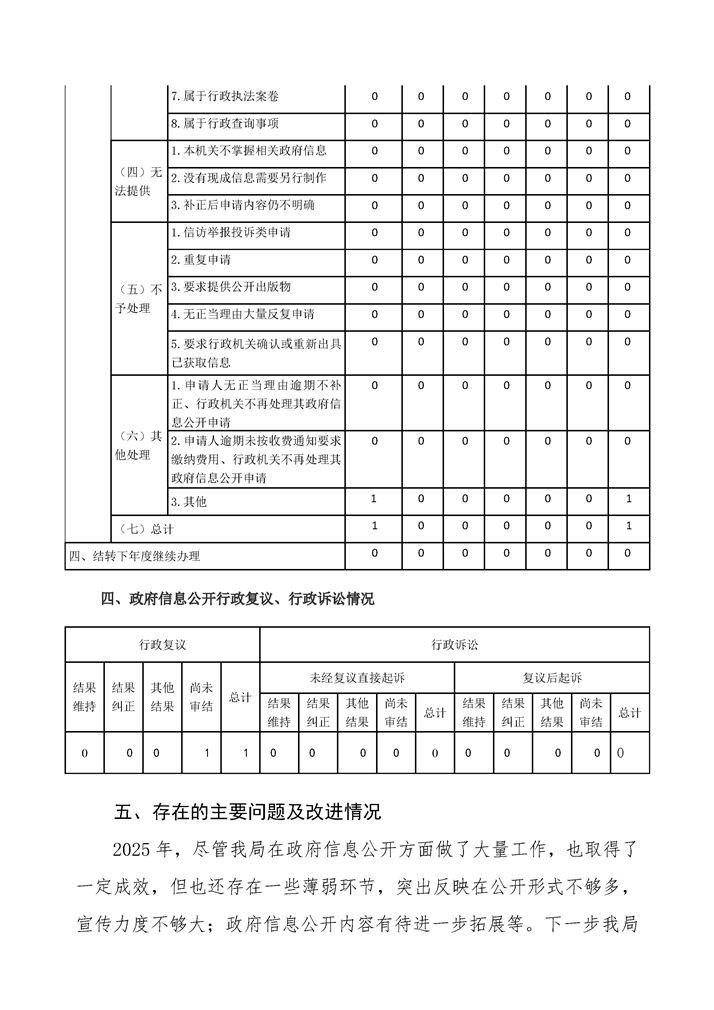
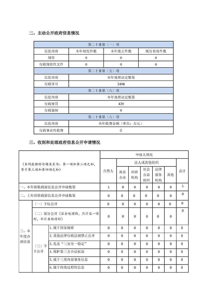
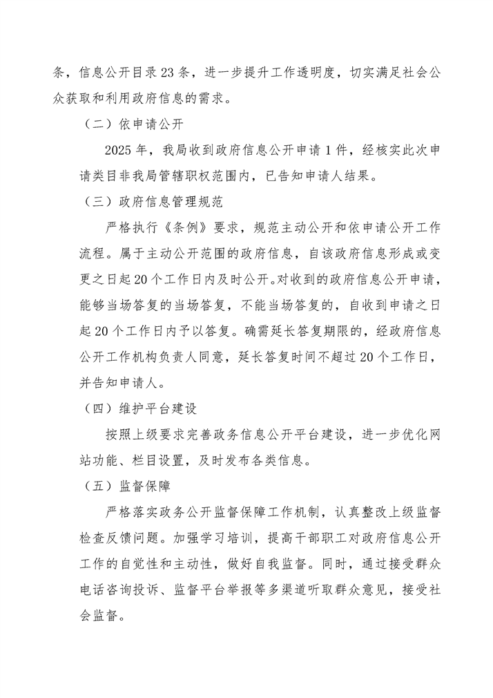
冷水滩区交通运输局2025年度政府信息公开工作年度报告
文号 :
冷水滩区交通运输局2025年度政府信息公开工作年度报告
2026-01-16
来源:
永州市冷水滩区交通运输局
【字体:
大
中
小
】
打印
扫一扫在手机打开当前页
【TOP】
【
打印页面
】【
关闭页面
】