



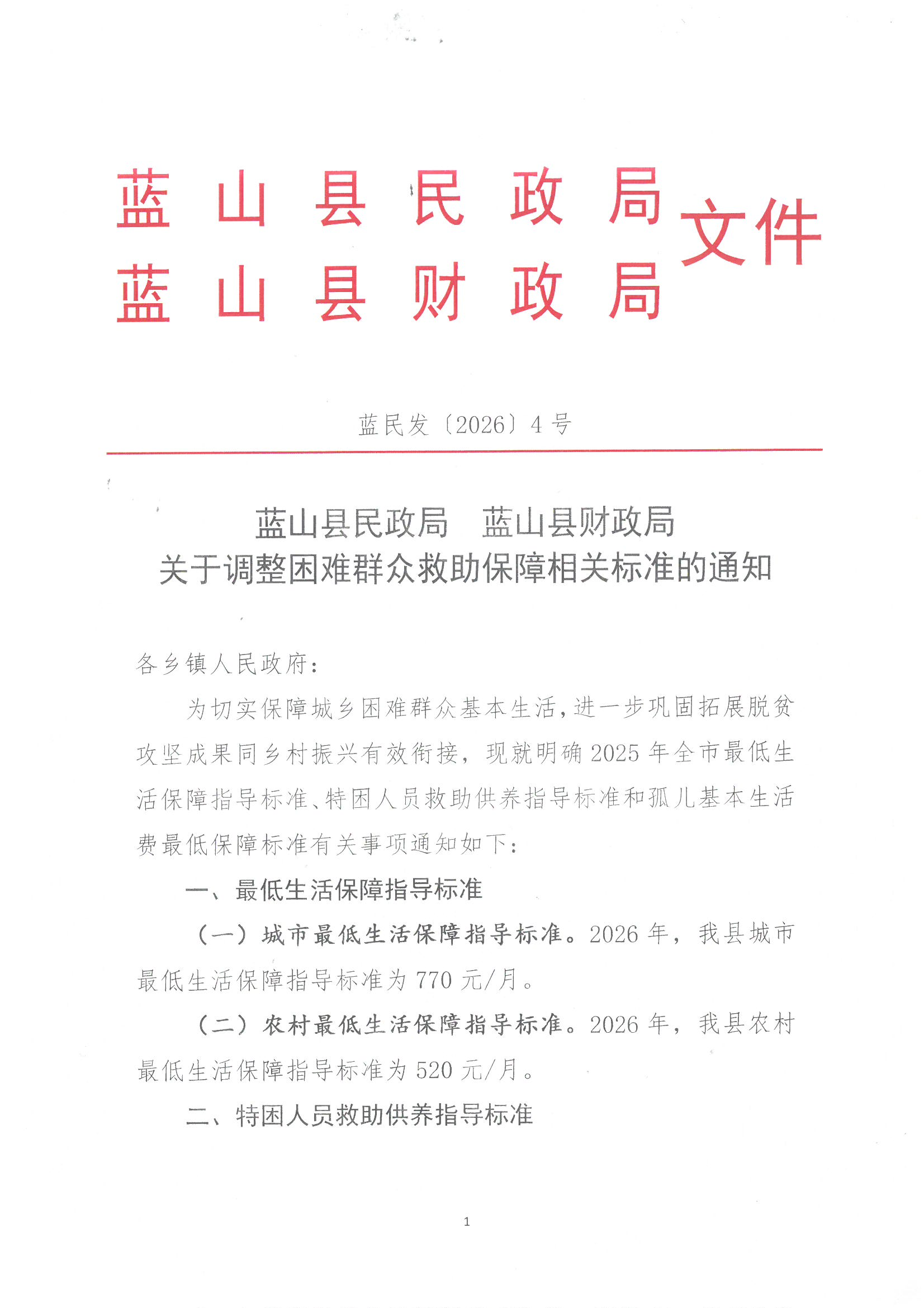
扫一扫在手机打开当前页
设为首页 |
加入收藏 |
网站声明 |
站点地图|
联系我们|邮箱:lsjjxxzx@126.com
主办:蓝山县人民政府办公室 承办:蓝山县数据局(蓝山县营商环境建设局) 联系电话:0746-2226151
备案号:湘ICP备05012207号 网站标识码:4311270010
湘公网安备 43112702000005号
湖南省政府网