您现在所在的位置 : 首页 > 信息公开 > 处罚强制信息
分享到:
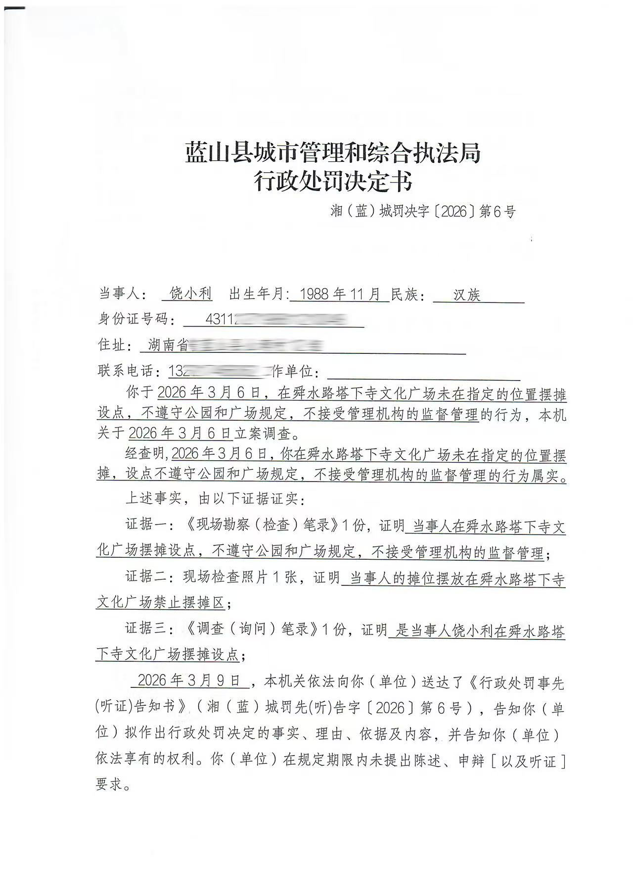
关于对饶小利未在指定的位置摆摊设点,不遵守公园和广场规定,不接受管理机构的监督管理行为的处罚
  • 2026-03-30 14:50
  • 来源: 蓝山县城市管理和综合执法局
  • 发布机构:蓝山县城市管理和综合执法局
  • 作者:
  • 【字体:    


扫一扫在手机打开当前页

设为首页 | 加入收藏 | 网站声明 | 站点地图| 联系我们|邮箱:lsjjxxzx@126.com
主办:蓝山县人民政府办公室    承办:蓝山县数据局(蓝山县营商环境建设局)    联系电话:0746-2226151
备案号:湘ICP备05012207号  网站标识码:4311270010   湘公网安备 43112702000005号

  • 湖南省政府网
  • 蓝山政务
  • 承办:蓝山县行政审批服务局  技术支持:开普云