政府信息公开年度报告
无标题文档
适老版
网站首页
走进江永
政务公开
办事服务
政民互动
适老版
首页
政务
办事
互动
县情
您现在所在的位置:
首页
>
政务公开
>
政府信息公开年度报告
分享到:
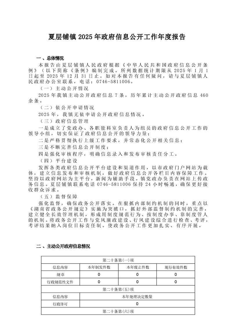
夏层铺镇2025年政府信息公开工作年度报告
2026-01-22 17:27
来源:
夏层铺镇人民政府
发布机构:
江永县夏层铺镇
字体【
大
中
小
】
扫一扫在手机打开当前页
【TOP】
【
打印页面
】【
关闭页面
】
政务
办事
互动
概况