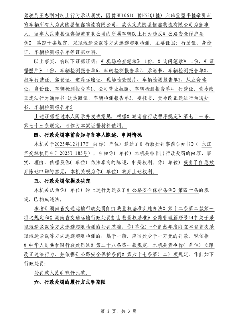
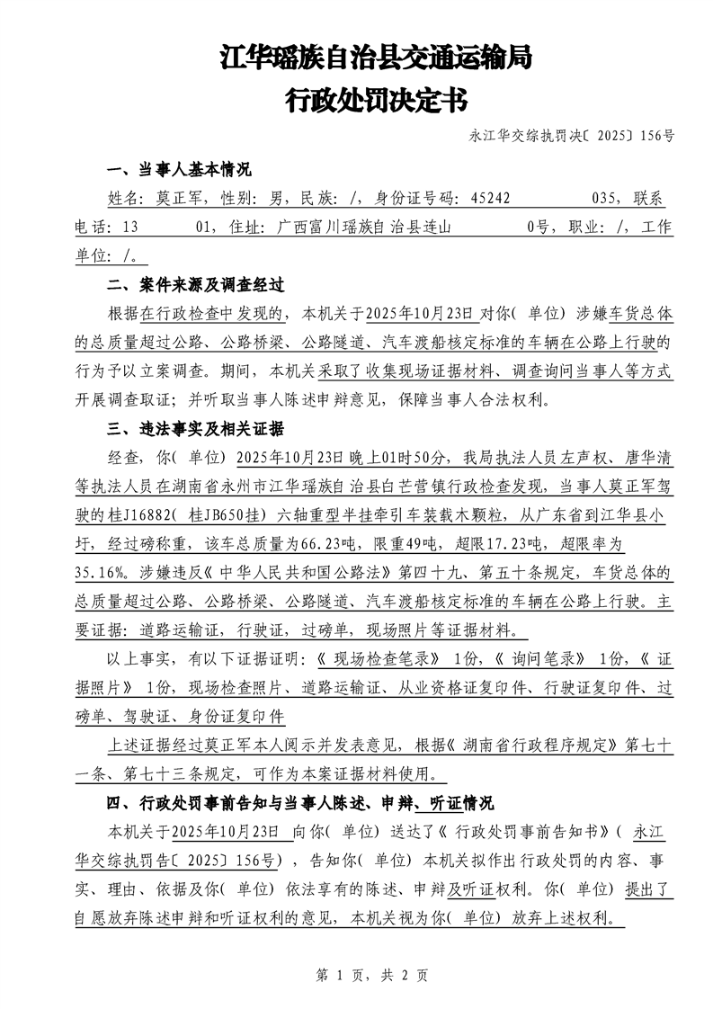
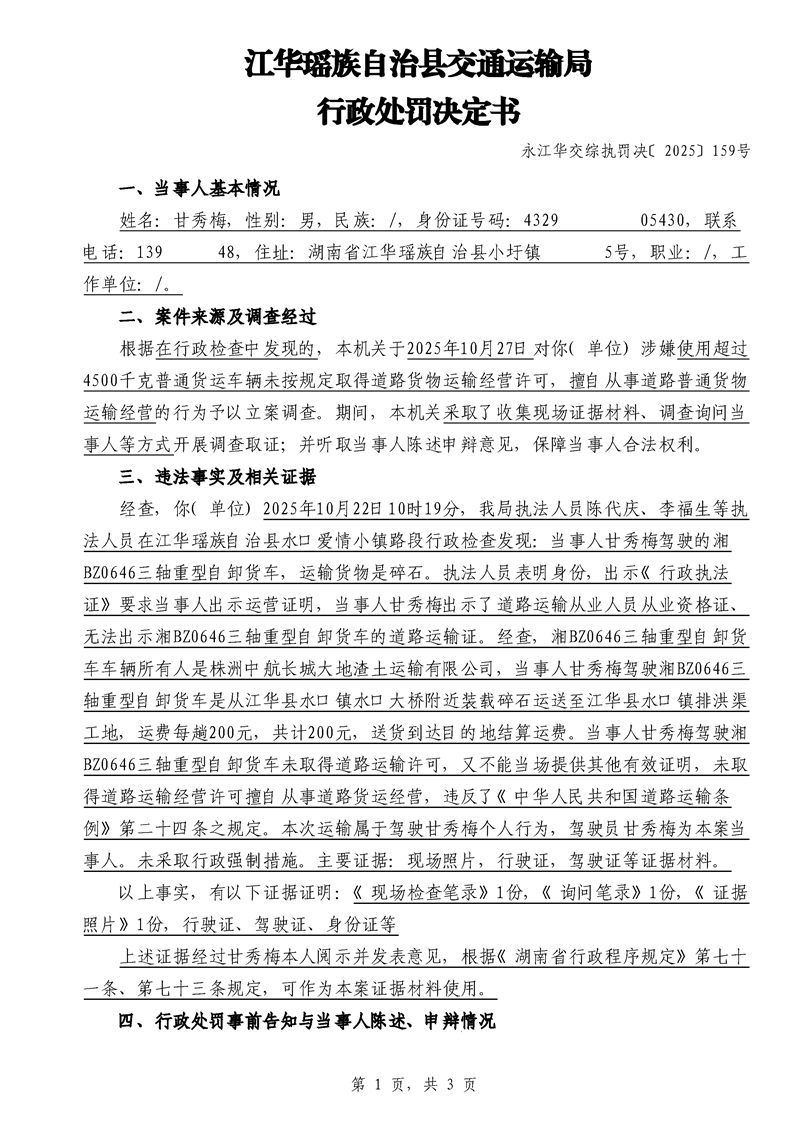
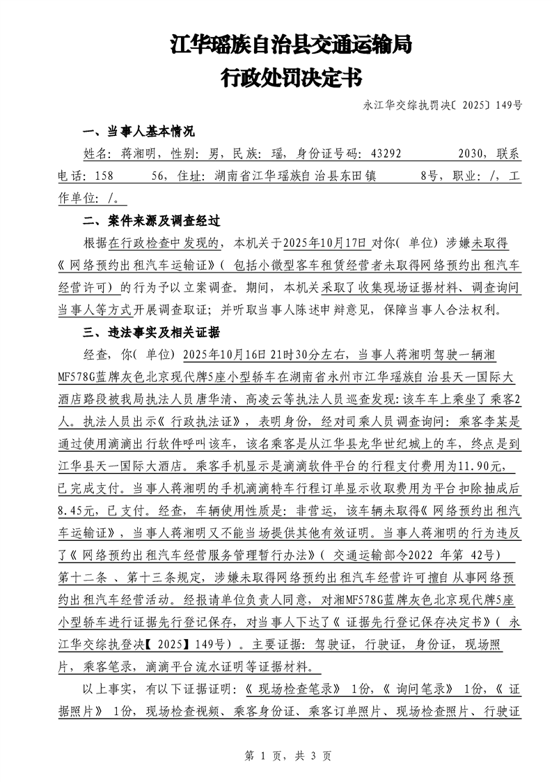
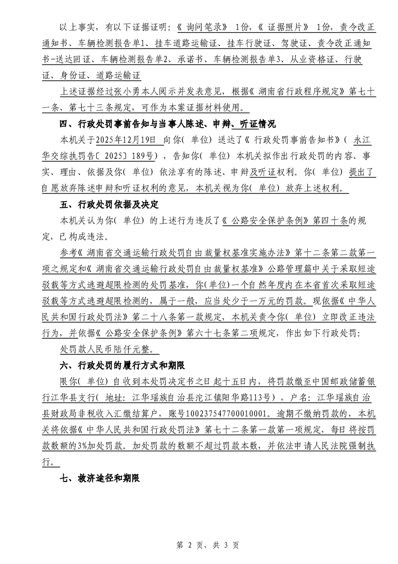
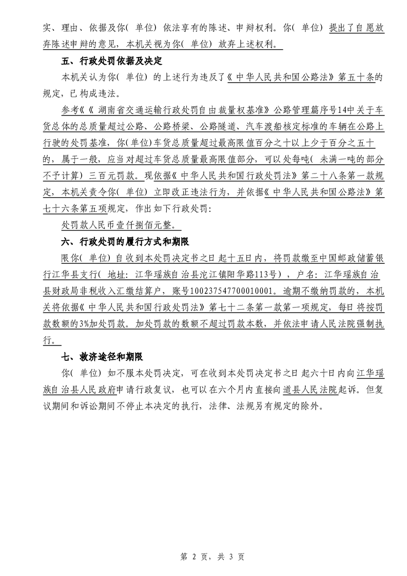
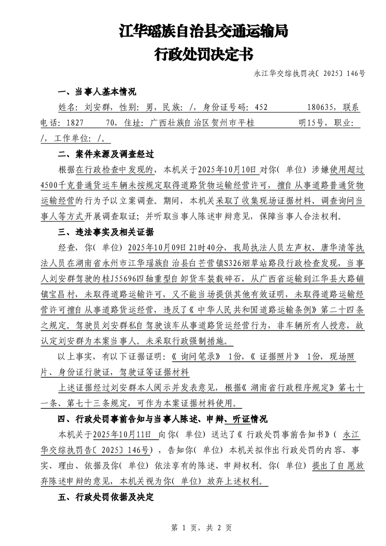
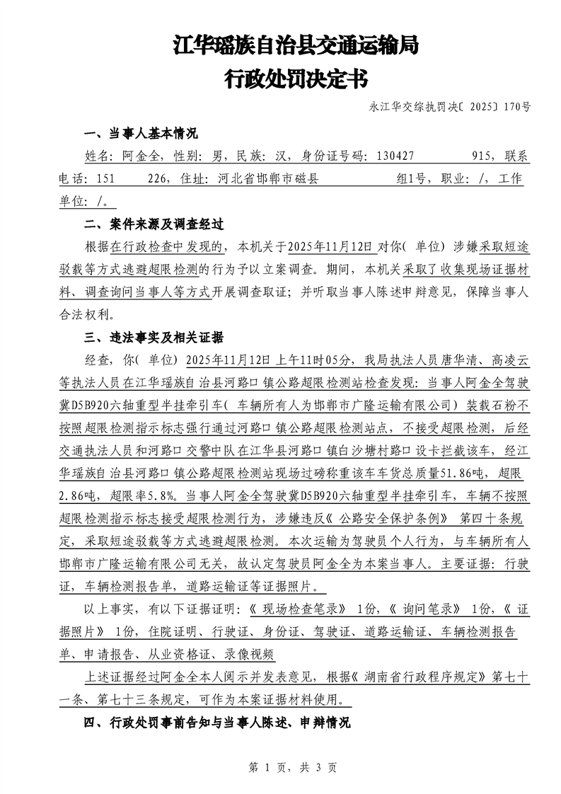
头部
您现在所在的位置: 首页 > 政务公开 > 行政执法
分享到:
索引号: 4311290010/2025-01336 分类:  
发文机关: 县交通运输局 发文日期: 2025-12-24
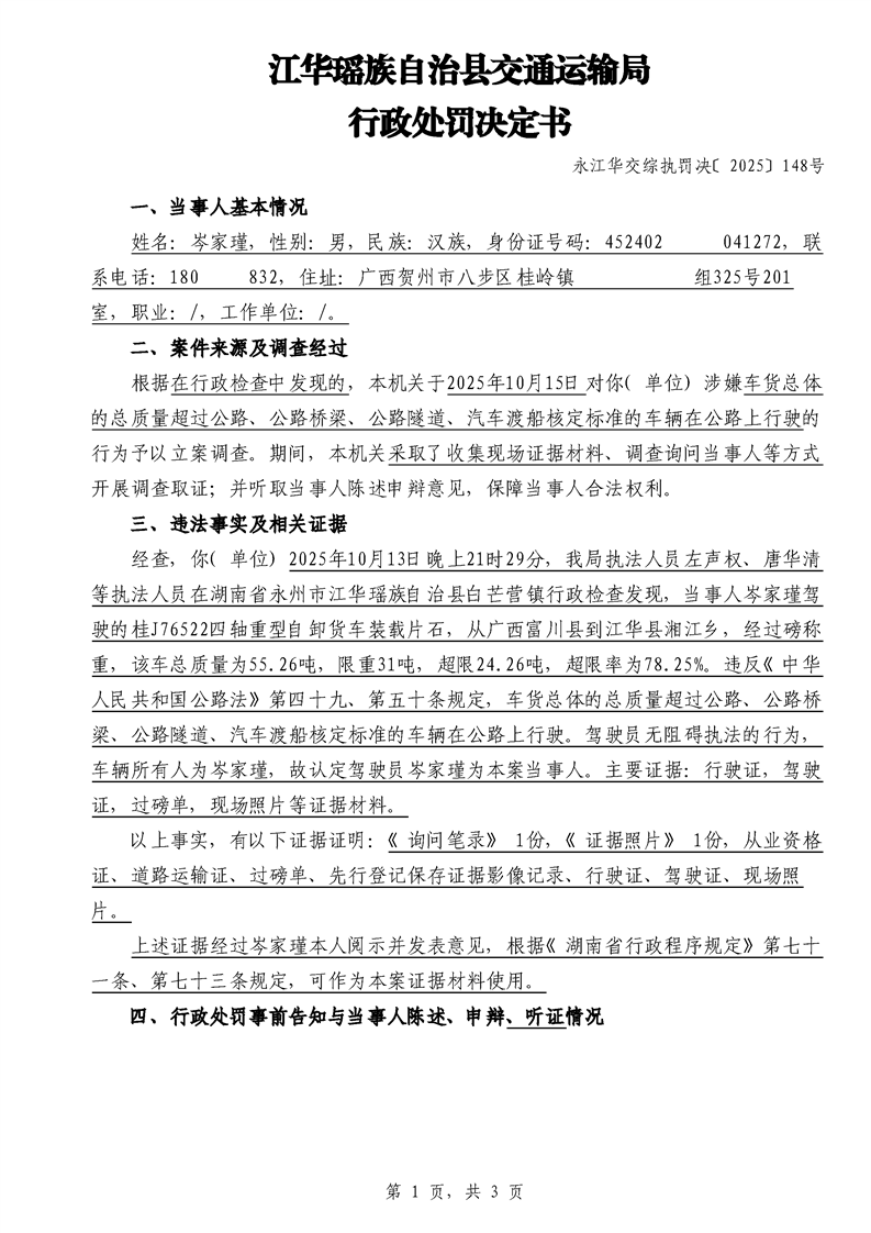
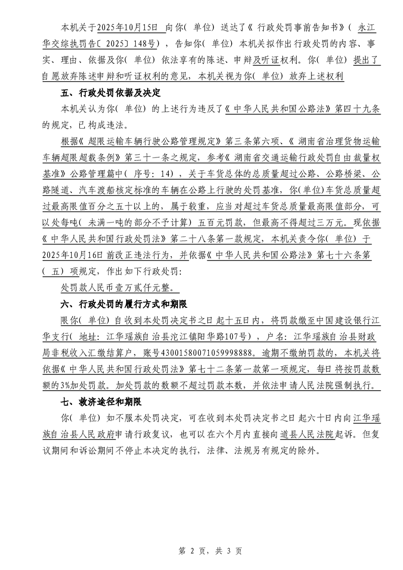
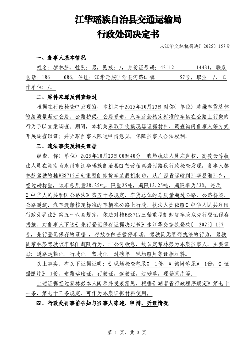
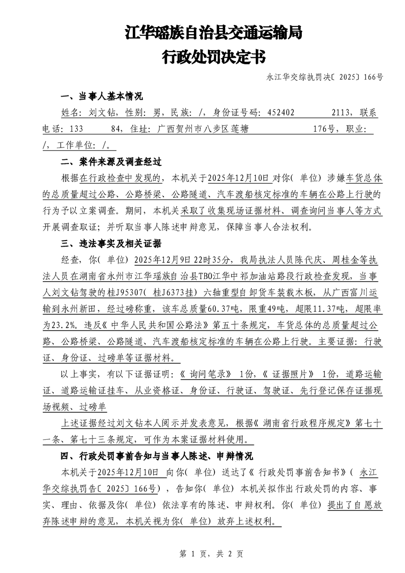
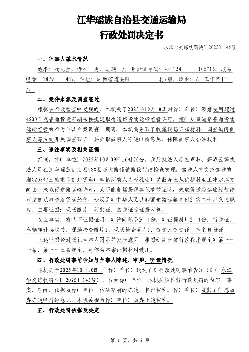
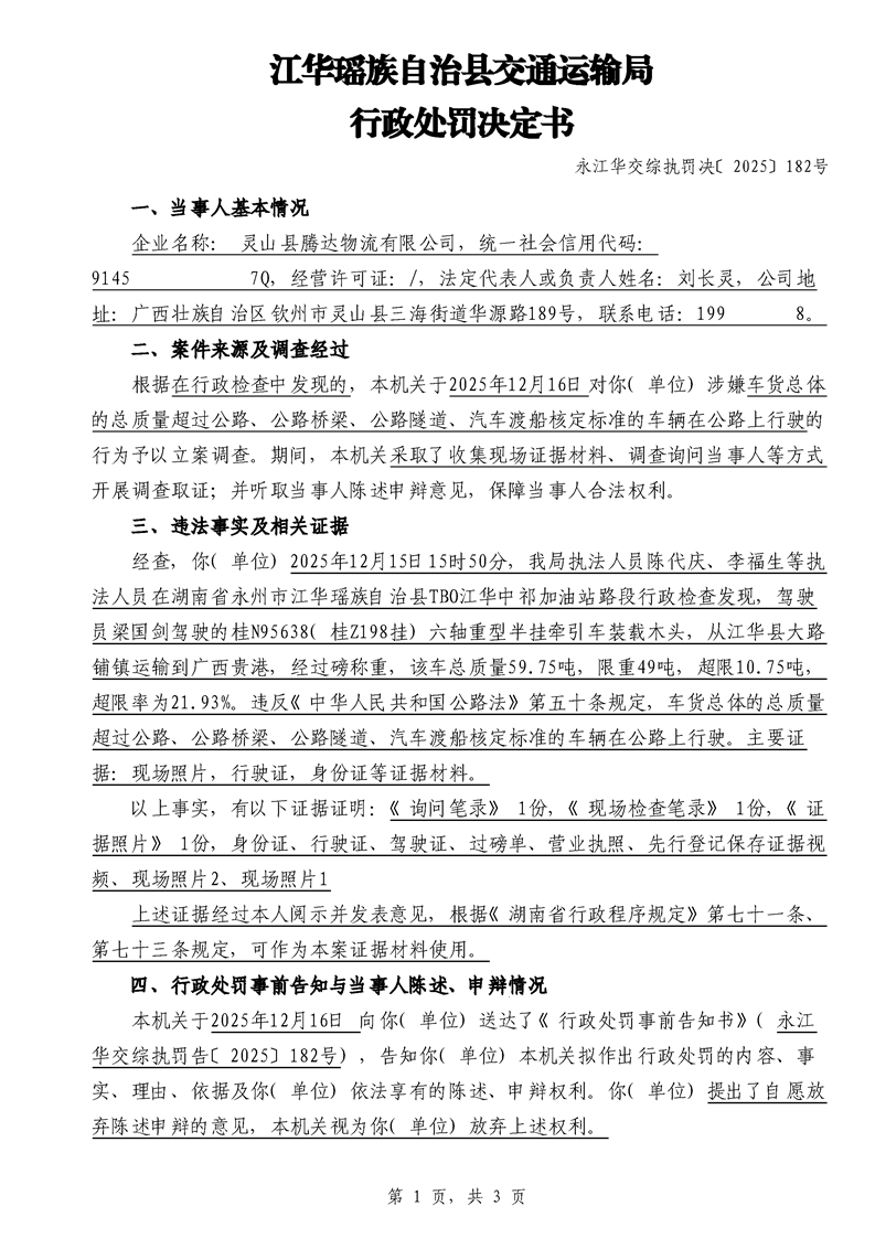
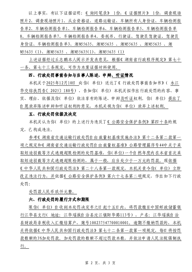
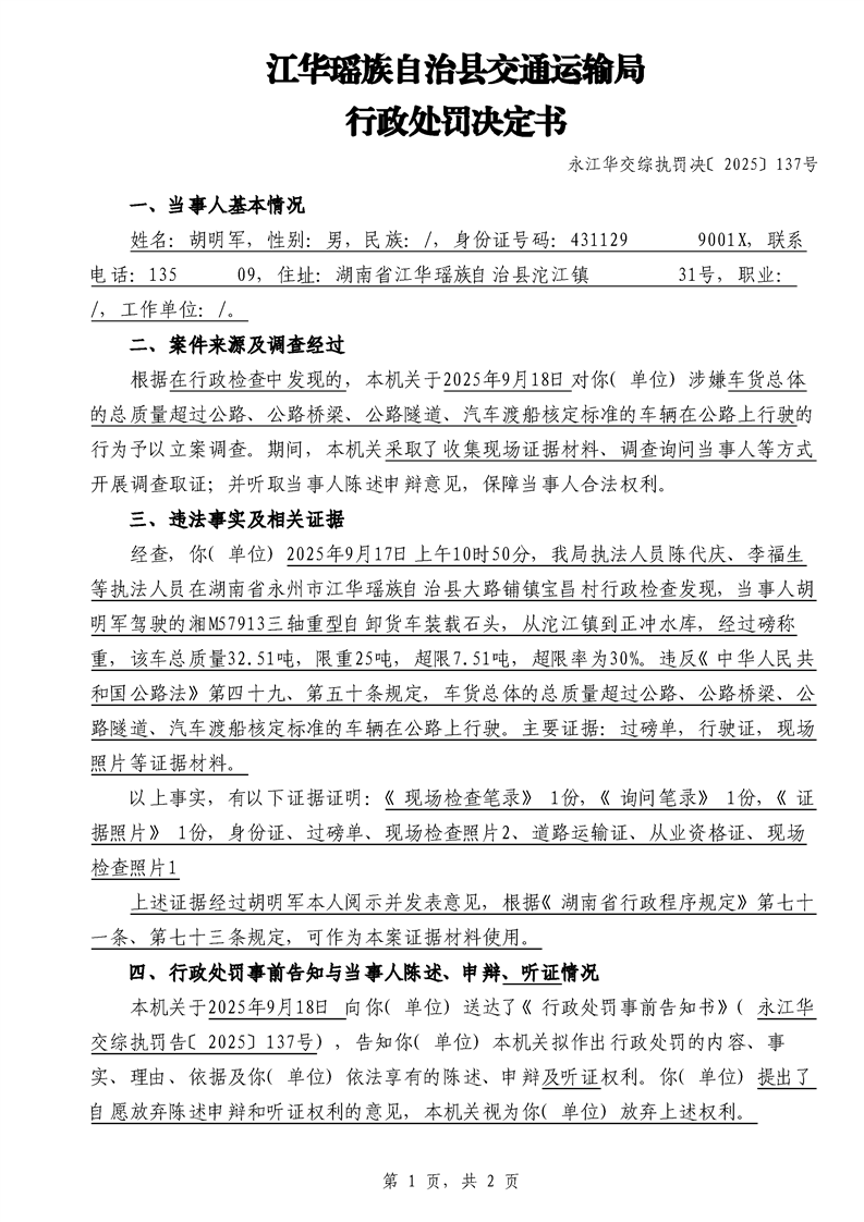
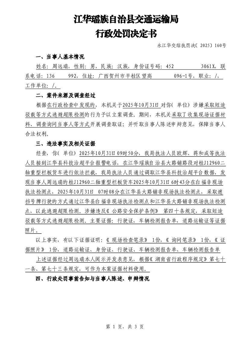
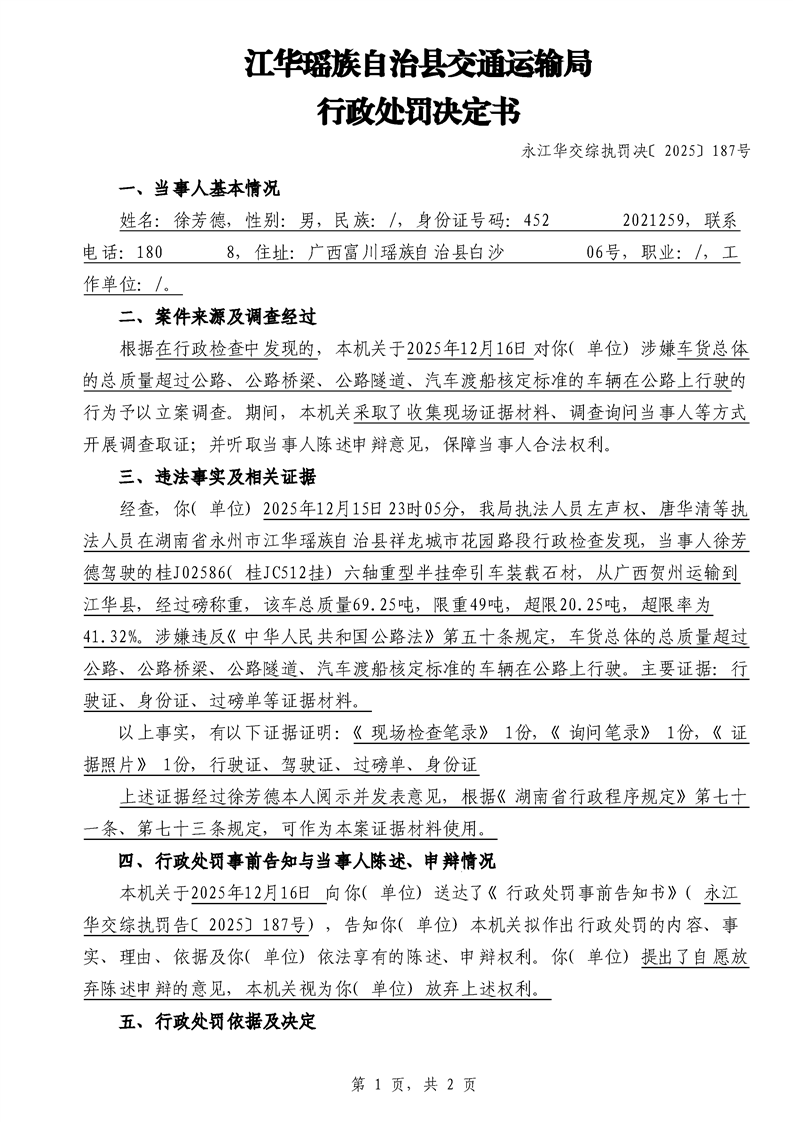
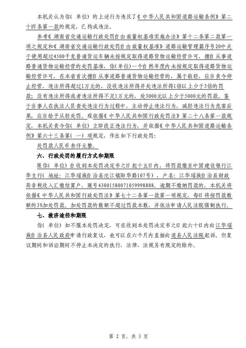
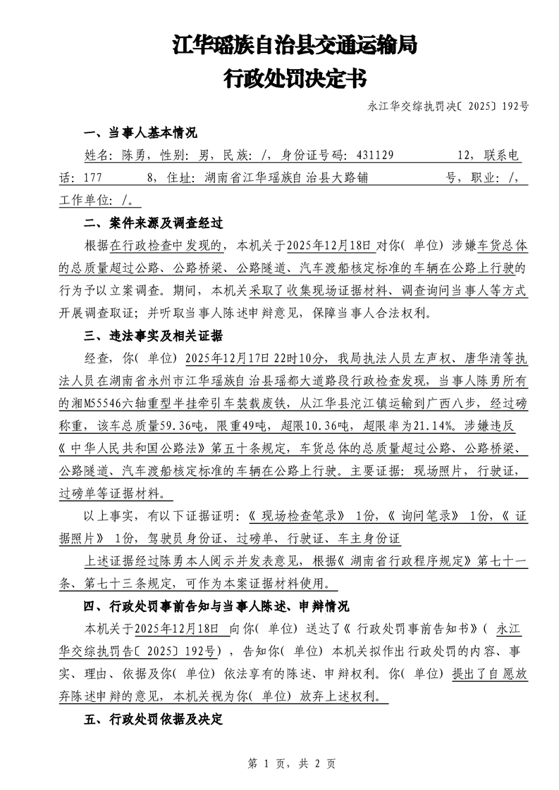
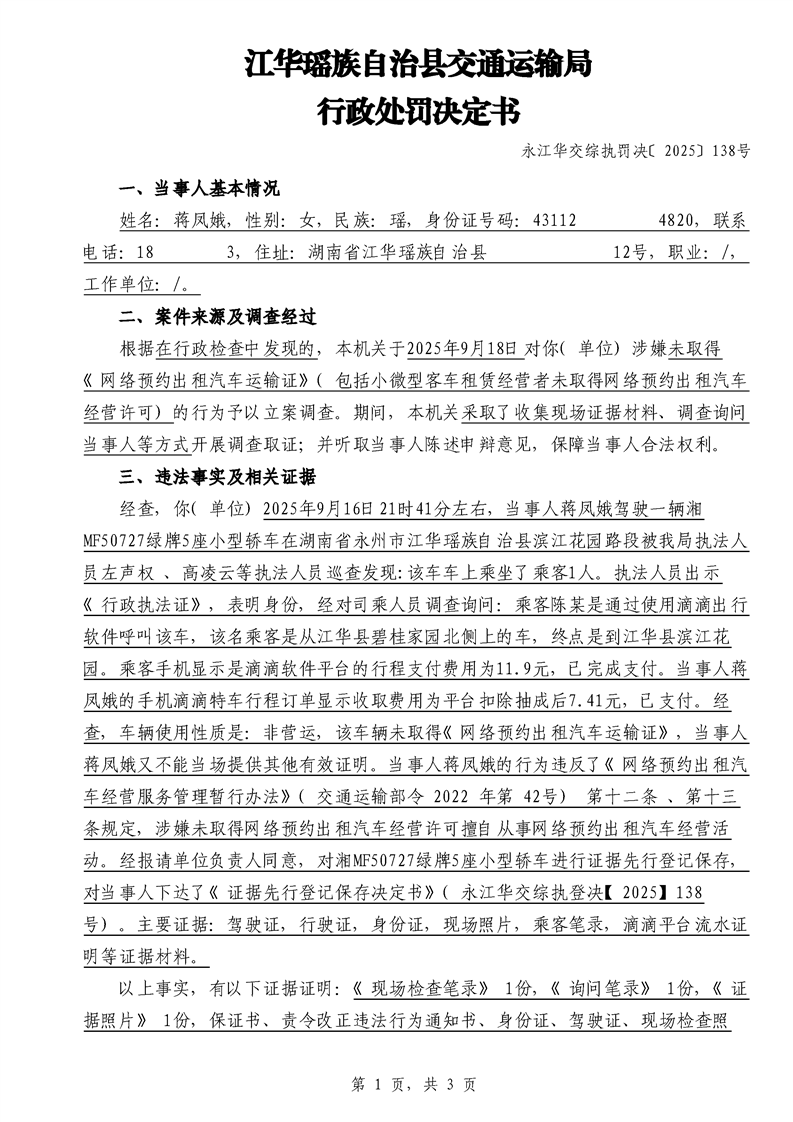
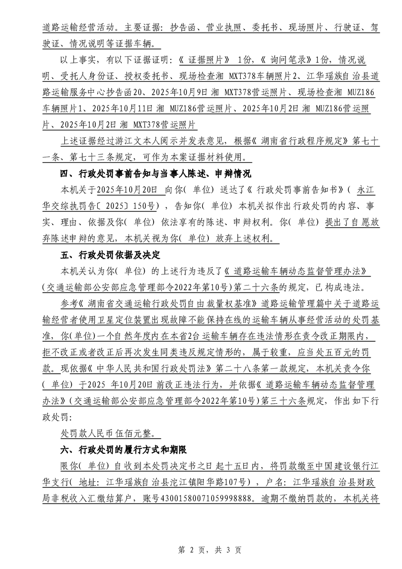
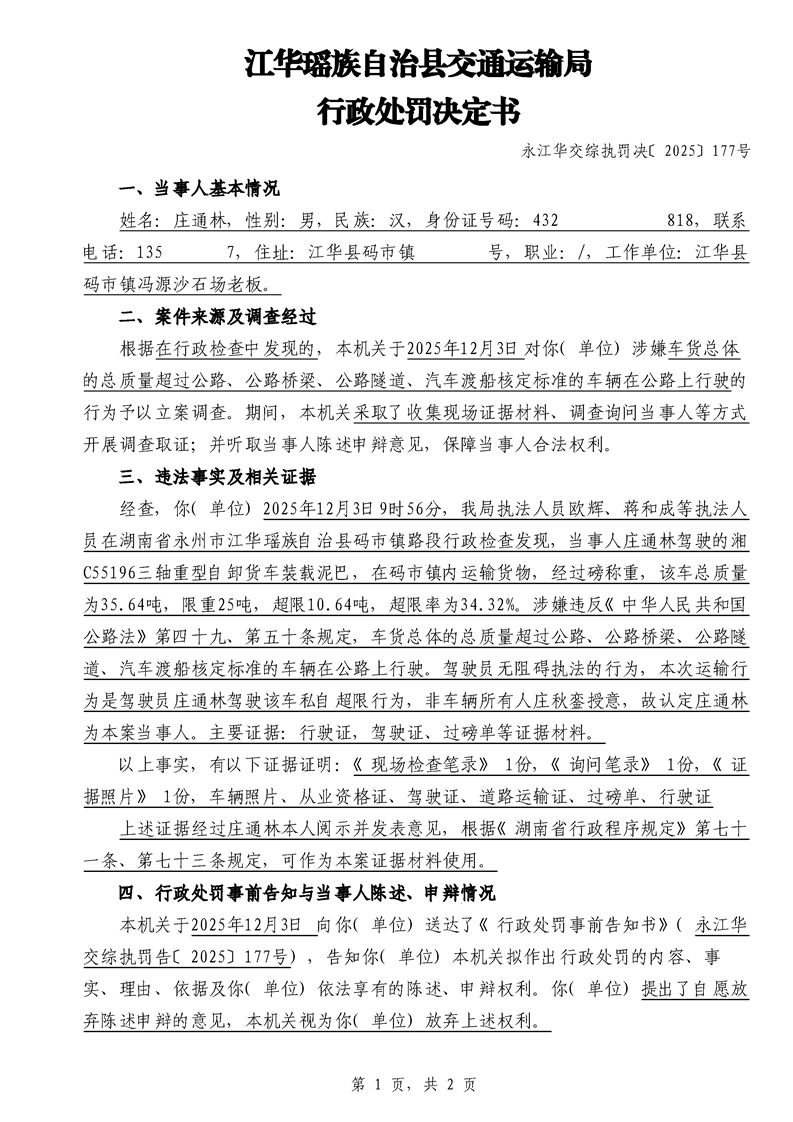
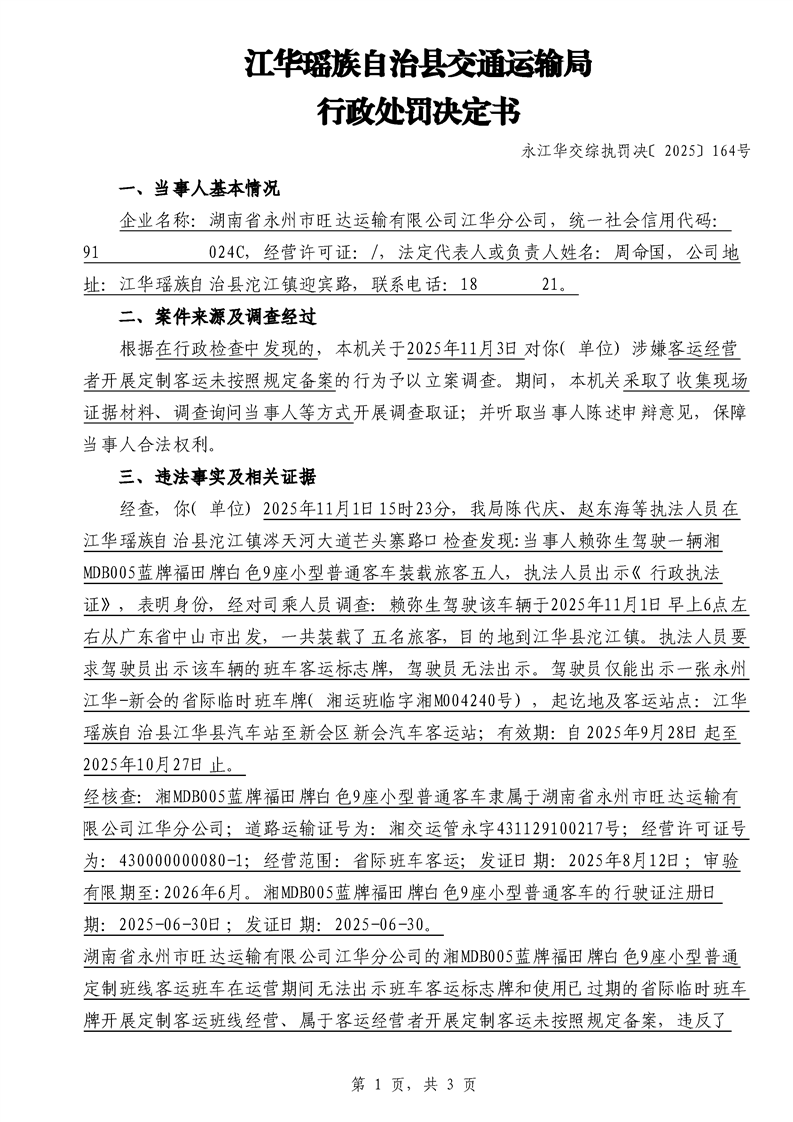
名称: 永江华交综执罚决 〔2025〕137-194号
文号 :    
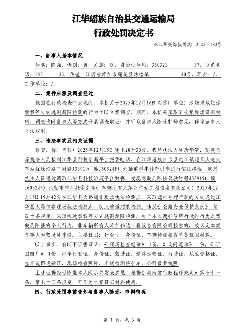
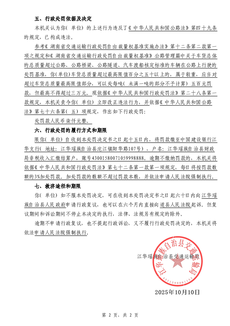
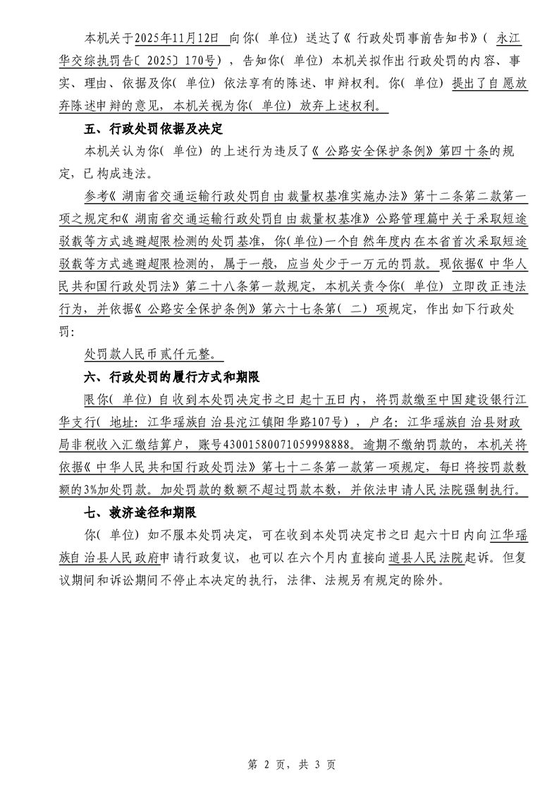
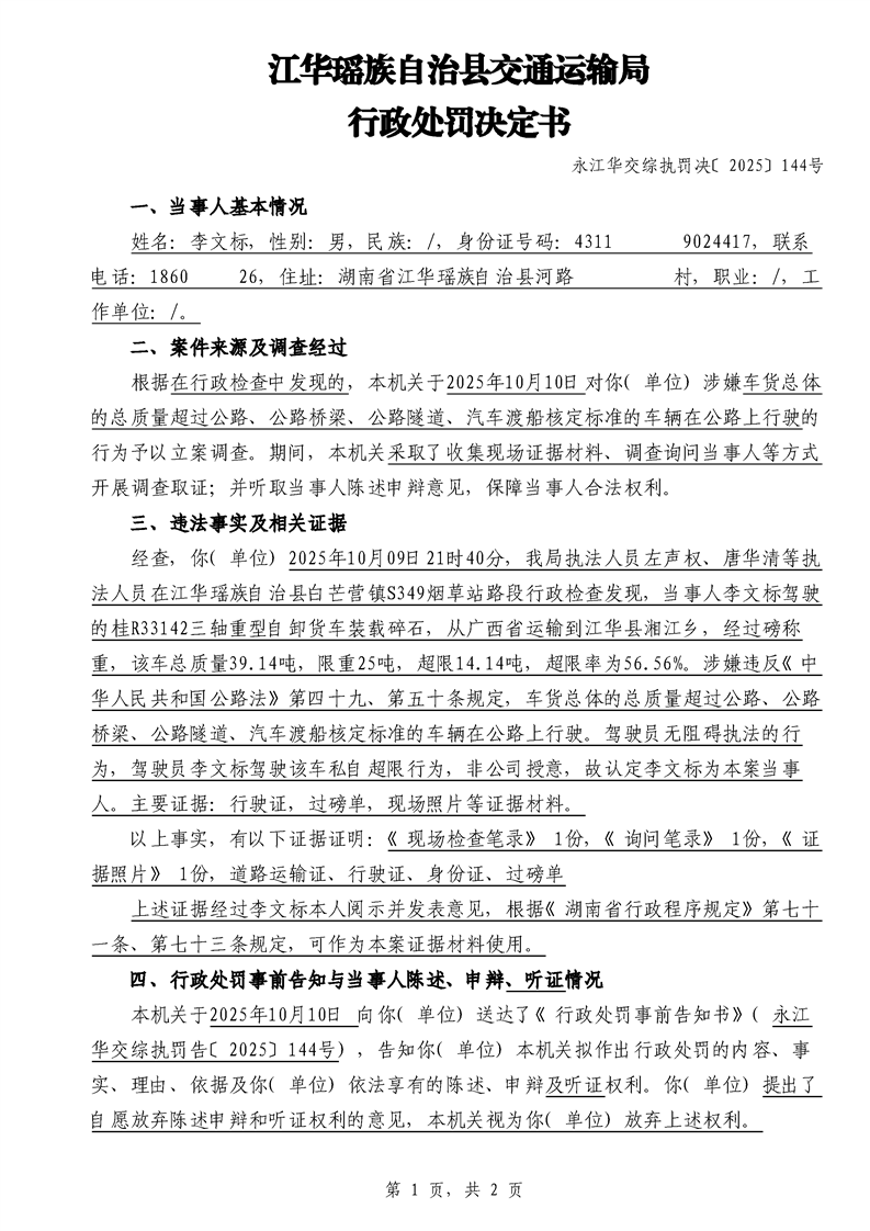
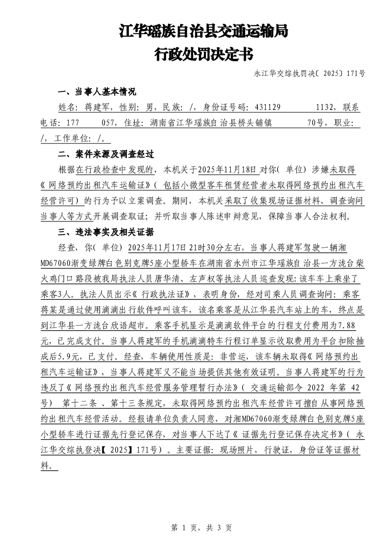
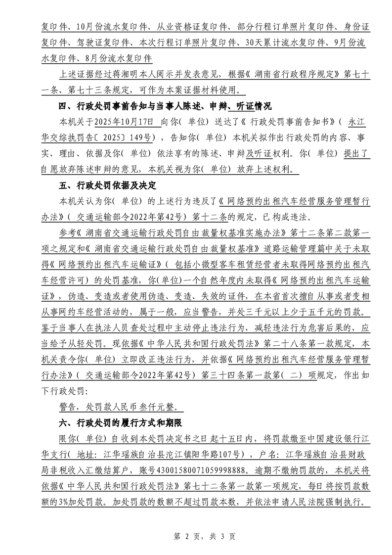
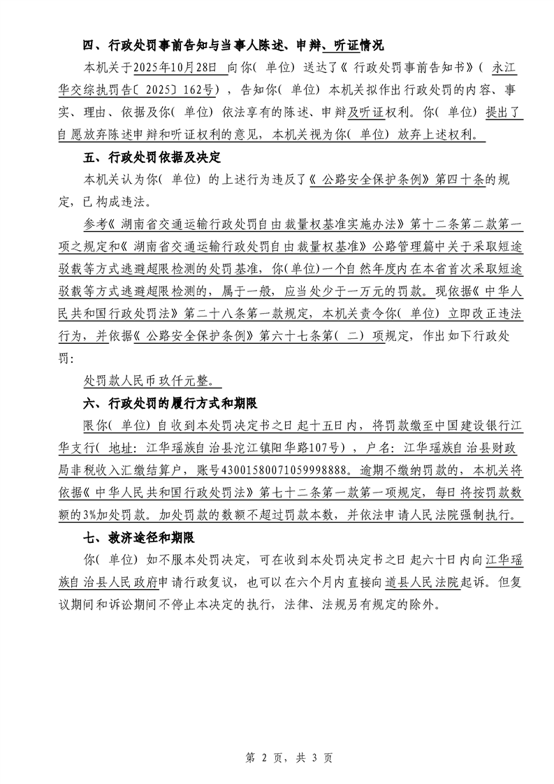
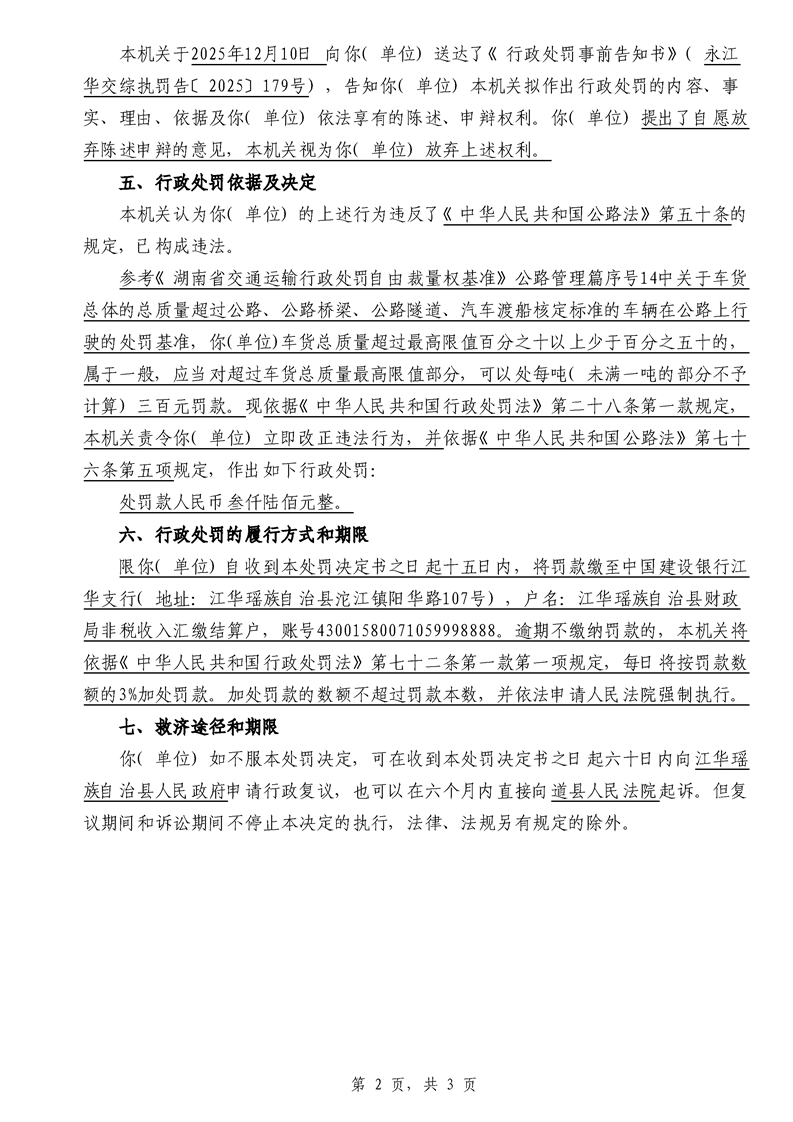
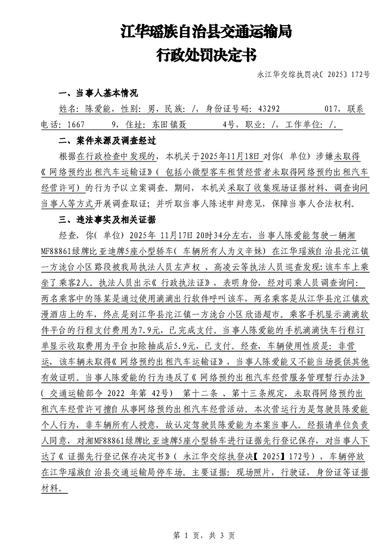
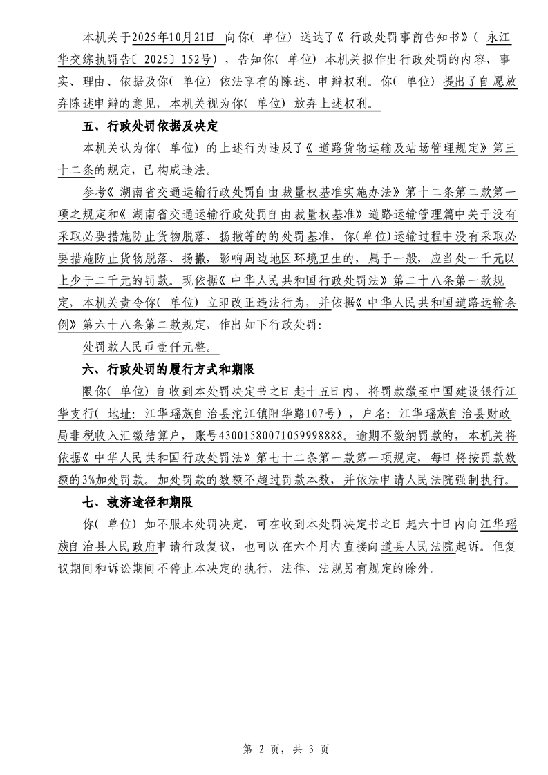
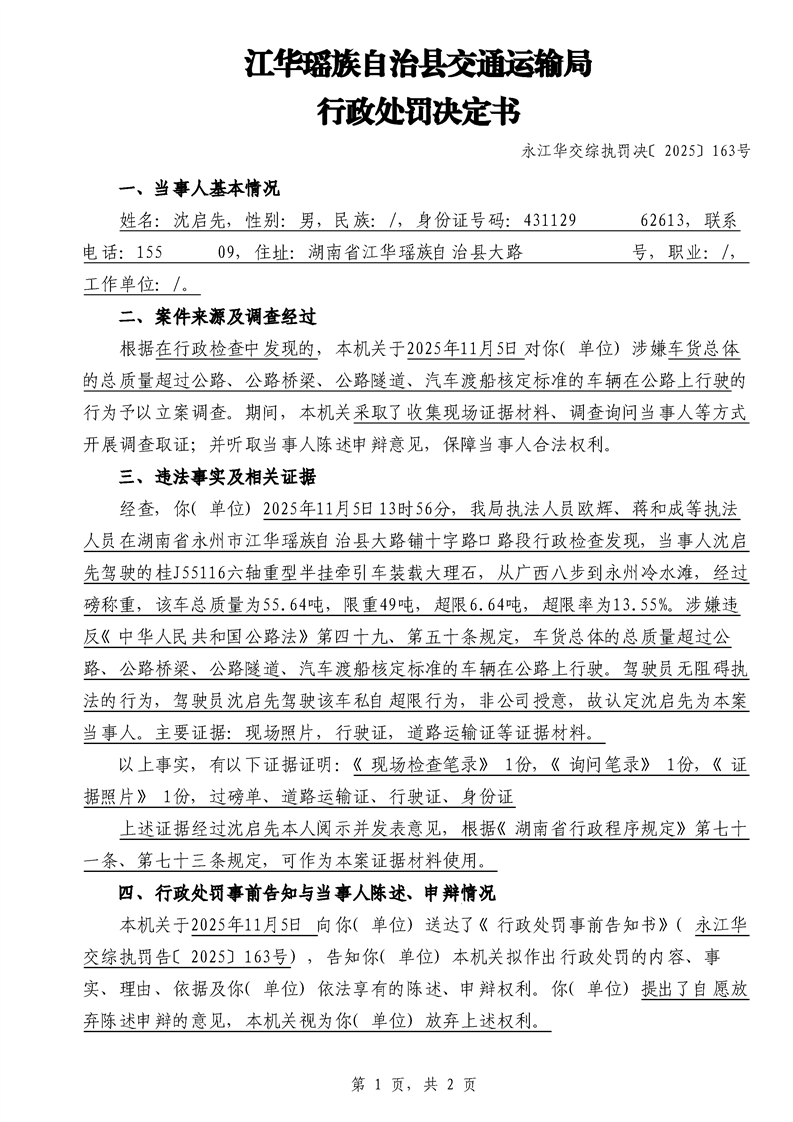
永江华交综执罚决 〔2025〕137-194号
  • 发布时间:2025-12-24 11:04
  • 来源: 江华县交通运输局
  • 发布机构:县交通运输局
  • 字体【      】
























































































































































扫一扫在手机打开当前页
无标题文档