您现在所在的位置 : 首页 > 政务公开 > 重点领域信息公开 > 食品药品
分享到:
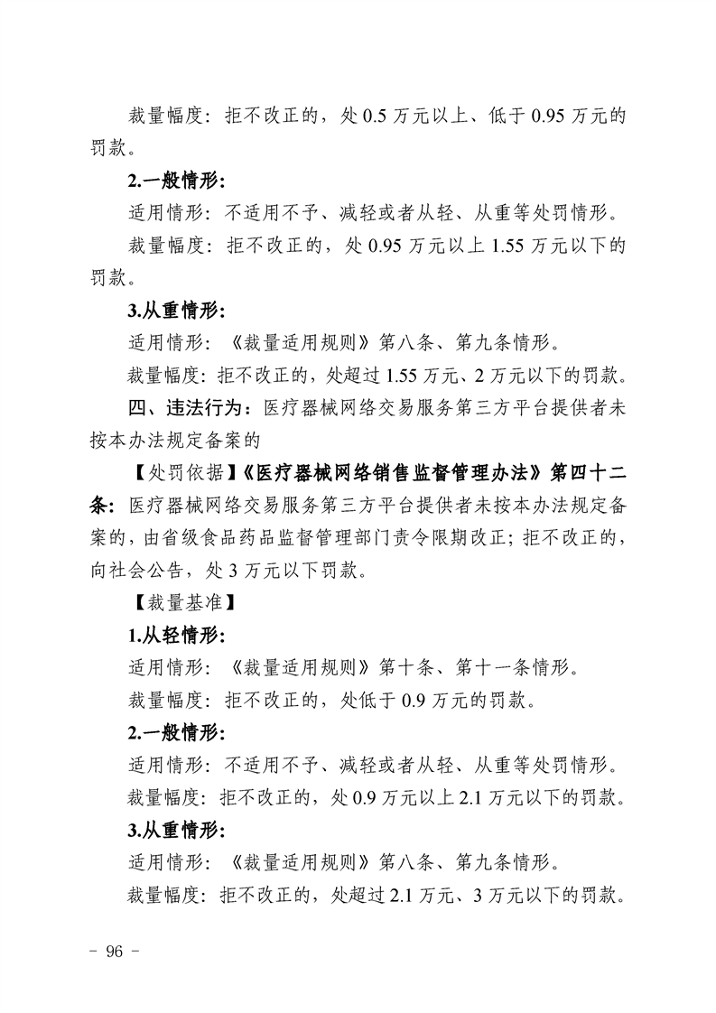
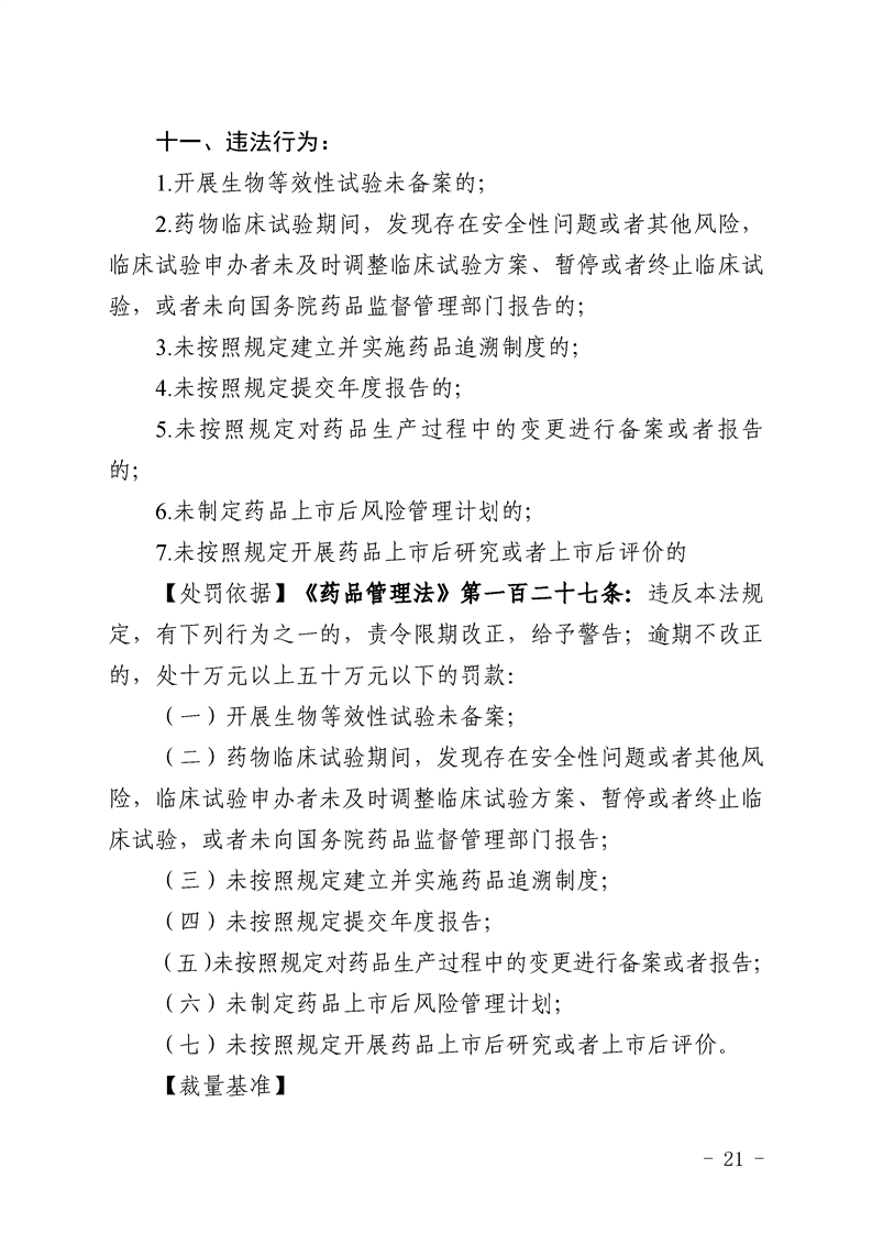
关于转发《湖南省市场监督管理领域轻微违法行为不予处罚、减轻处罚规定》《湖南省药品监督管理行政处罚裁量基准(试行)》的通知
2025-05-06 15:19 来源: 零陵区市场监督管理局 发布机构: 零陵区市场监管局 【字体:   打印
























































































































































































扫一扫在手机打开当前页

主办单位:永州市零陵区人民政府办公室  承办单位:零陵区数据局
网站标识码:4311020009   版权所有:永州市零陵区人民政府门户网站
备案号:湘ICP备11003146号-1  湘公安网备43110202000118
E-mail:linglingzwzx@163.com  网站地图  联系我们
联系电话:0746-6332117(受理网站建设维护,报错和不良信息举报等相关事宜)

  • 监督一点通
  • 三湘e监督
  • 湘易办(安卓)
  • 湖南省政府网